THE STATE

BUDGET

Why IT Matters

The state budget is one of the most important policy tools in California. Each year, the Governor and Legislature decide how billions of dollars will be raised and spent to support schools, health care, transportation, public safety and many of the services that residents rely on every day.

FOR LA COUNTY…

…home to over 10 million people, the state budget has a major impact. It determines what funding is available for local programs, services, and safety-net supports that directly affect our communities.

Advance County priorities

Ensuring that state budget proposals support local programs and services such as public health, housing, transportation, and other key priorities

Protect County funding

Monitoring proposed state budget changes that could reduce or shift costs to the County

Secure new investments

Advocating for specific funding allocations or grant programs that benefit Los Angeles County residents

More About LA County

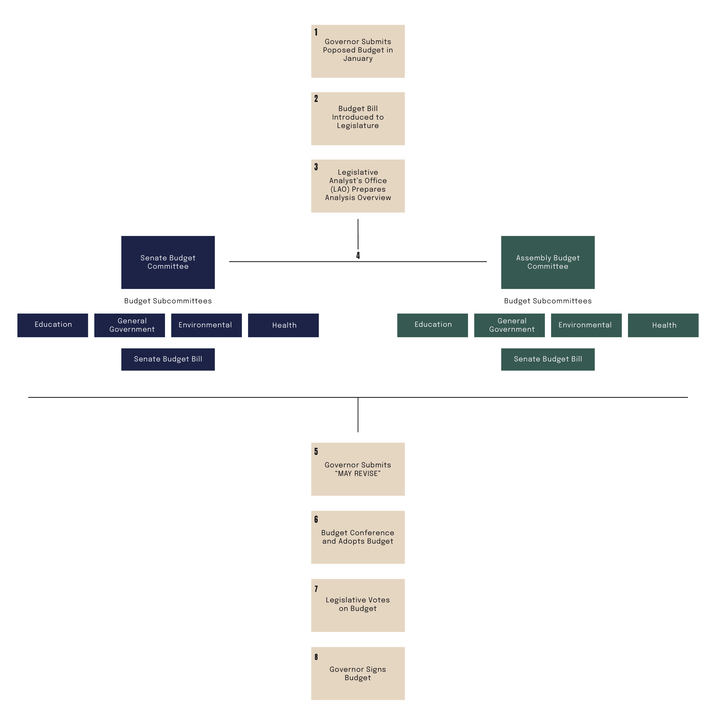
How the Budget

Is Built

(Click to Enlarge)

Learn More

Every year follows a predictable cycle with three major steps. Click the flow chart to see a visual timeline.

1. Governor’s Proposal

January

The Governor proposes a balanced spending plan for the next fiscal year. This proposal outlines:

  • Expected revenues

  • Planned spending

  • Major policy priorities

This sets the tone for budget negotiations.

2. Legislative Review

Spring

The Legislature evaluates, revises, and adds its own priorities. Budget subcommittees in both houses hold public hearings where residents, counties, and organizations can weigh in.

3. May Revision & Final Budget

May–June

In May, the Governor releases updated revenue estimates and a revised proposal. The Legislature must pass a balanced budget by June 15, and the Governor signs it into law — with the power to veto individual spending items.

The state budget takes effect July 1.

The Governor

Proposes the initial budget

Issues the May Revision

Signs or vetoes budget bills

Can reduce or eliminate individual line items

The Legislature

Reviews and changes the proposal

Advances its own budget ideas

Passes the final budget with a simple majority vote

Both branches negotiate until a final agreement is reached.

Budget

Priorities

    • $2.5 billion early budget action to support Eaton Fire and Palisades Fire recovery.

    • $1 billion emergency loan for County of LA and City of LA to address immediate fiscal needs.

    • $9.7 million one-time for property tax backfill related to fire-impacted school districts, and $1.8 million one-time fire-impact assistance.

    • $5 million one-time Proposition 98 General Fund to develop a grant program for community colleges that are members of the Los Angeles Regional Consortium to assist with workforce recovery efforts and career technical education workforce development associated with Los Angeles regions’ recovery from the Palisades and Eaton fires.

    • $3.6 million General Fund for the Will Rogers State Historic Park planning and construction of the visitor center and related fire-impacted facilities and makes the funding available for encumbrance or expenditure until June 30, 2028.

    • $4 million General Fund to the Foothill Municipal Water District for impacts of the Eaton Fire on local water systems.

    • $500,000 General Fund for mosquito abatement in the areas impacted by the Eaton Fire.

View Final Budget Outcome